文章内容
2026年河南硕士研究生报名时所需资料及网报信息
时间:2025-10-22 20:17:38来源:河南成人学历继续教育网 作者:成教函授站
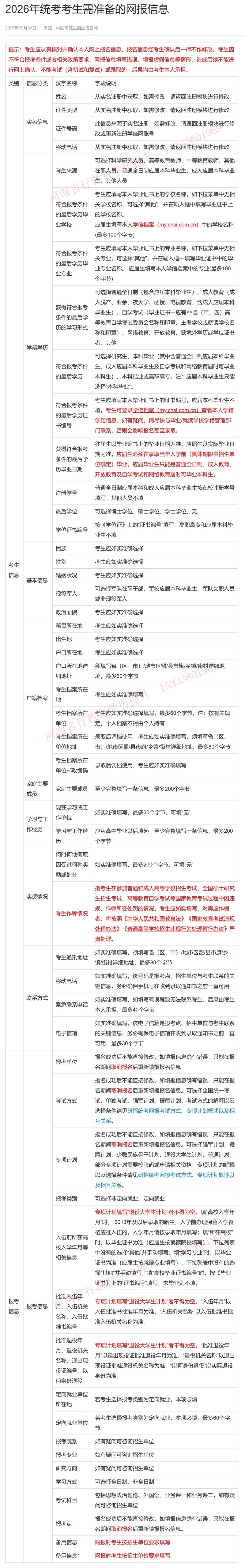
2026年河南省硕士研究生网上报名即将开始,本年度继续施行网上报名、报考点确认报考信息。根据教育部及省教育厅相关规定,2026年河南硕士研究生网上报名系统的填写考生信息功能已于9月30日开通,一直持续到10月27日22:00报名结束。在此期间,所有报考河南硕士研究生的考生可登录网报系统先进行考生信息的填写和修改,在报名时仅填写报考信息即可。那么在报名河南省硕士研究生时,我们该准备哪些资料哪些信息呢?本篇文章河南言行教育徐老师以此问题与大家详细分享一下2026年河南硕士研究生报名时所需资料及网报信息,考生可以参照此篇文章整理好个人信息,然后按照系统提示进行填写报名。注意:网上报名信息确认后一律不作修改,请务必确保所填报信息准确无误!【更多信息可点击此处查看:河南硕士研究生网上报名2026年规定细则】

看完本文您还想看的成人学历教育资讯:
- ◇ 01-27河南财经政法大学同等学历申硕2026年现场确认
- ◇ 10-29河南硕士研究生招生考试网上报名填报信息详细
- ◇ 10-29河南省硕士研究生招生考试网上报名信息填报内
- ◇ 10-2718.河南省硕士研究生招生考试工作管理规定细
- ◇ 10-2717.河南硕士研究生招生考试工作规定-考研中违
- ◇ 10-2716.研究生硕士招生报考章程规定-考研院校录取
- ◇ 10-2715.河南研究生硕士招生考试规章-考研招生院校
- ◇ 10-2714.研究生硕士招生考试规章制度-考研思想政治
- ◇ 10-2613.硕士研究生招生考试管理细则-考研招生院校
河南言行教育为您推荐的提升学历最新动态:
- ◇ 07-22⑬同等学力申硕法学学位学科综合水平考试大
- ◇ 11-1612.国家开放大学网上课程教学计划表
- ◇ 07-31(14)同等学力申硕专业新闻传播学学科水平考
- ◇ 09-1372.国家开放大学(电大)清退八年学籍到期学
- ◇ 03-102026河南成人高考本科报名政策有哪些变动?
- ◇ 12-2542.河南成人开放电大学历教育大专本科层次
- ◇ 09-1248.国家开放大学(电大)清退学籍时长到期学
- ◇ 08-05(103)同等学力申硕研究生专业临床医学考试
- ◇ 11-25164.中央电大国开网课成人学历教育课程网络








