文章内容
Ⅸ2026年河南高考报名工作详细流程图解(图文)
一年一度的河南高考报名工作即将于11月5日9点正式开始,在11月17日17点结束。河南高考报名工作关乎到考生能否参加每年有且仅有一次的河南高考升学考试,也关乎到河南省百万莘莘学子寒窗苦读的开花结果,所以河南高考报名工作十分重要,也希望同学们和家长都要重视起来!那么2026年河南高考报名工作的基本流程有哪些呢?今天河南言行教育徐老师就以此问题与大家详细的解析一番,希望能对大家有所帮助!有其他疑问请及时与我们联系!【点击此处可以查看:Ⅶ河南高考2026年网上报名问答锦集(汇总篇)】
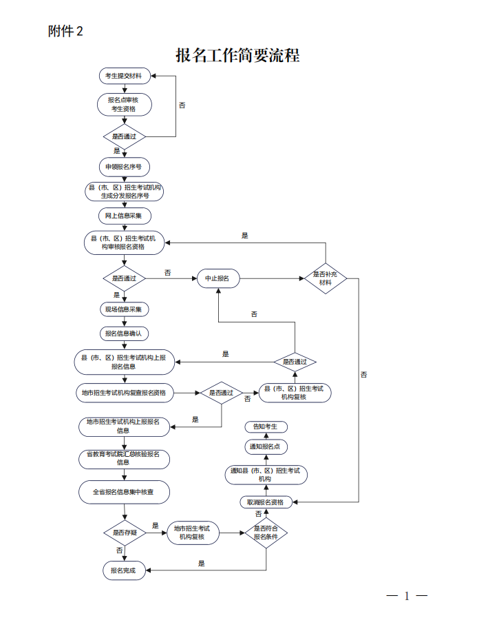
河南高考报名工作程序包括报名资格初审、生成分发报名序号、网上信息采集、现场信息采集、报名信息确认、报名信息汇总核验等环节(报名工作简要流程可见下图)。

河南省普通高校招生报名工作(河南高考)实行网上报名与现场确认相结合的办法,包括网上信息采集、现场信息采集、报名信息确认、签订考生诚信承诺书、报名信息公示等环节,报名资格审核贯穿全程。考生须按要求完成信息采集和确认并通过资格审核,缺一不可,河南高考报名方可有效。
附:1、2026年河南省高报名工作之网上信息采集时间?
河南省高考2026年报名网上信息采集时间:
艺术类: 2025年10月28日9:00-11月3日17:00;
非艺术类:2025年11月5日9:00-11月17日17:00。
2、哪些人可以报名参加2026年河南高考?
答:(1)参加2026年普通高校招生统一考试的考生;
(2)参加普通高校单独组织考试及单独录取的保送生、高职单招、职教师资单招、盲聋哑残疾生单招、消防救援单招、运动训练、武术与民族传统体育专业单招等类型的考生。
以上考生均须在规定时间内参加全省统一组织的报名。
3、河南高考考生考试科目有哪些?
河南高考报名时,所有考生均须确定选考科目。艺术、体育类专业考生(艺术和体育不能同时兼报)还须分别选报艺术类专业科类和体育类专业报考类型。艺术、体育类考生专业考试合格,方可参加艺术、体育类专业录取;艺术、体育类考生均可凭文化成绩参加普通类专业录取。
河南省普通高等学校招生考试(河南高考)实行“3+1+2”模式,包括普通高等学校招生全国统一考试(以下简称全国统考)科目和普通高中学业水平选择性考试(以下简称选择性考试)科目。“3”为全国统考科目,包括语文、数学、外语(英语、俄语、日语、法语、德语、西班牙语任选一个语种)3门,外语科目考试含笔试和听力两个部分;“1”为选择性考试首选科目,包括物理和历史2门,考生任选1门;“2”为选择性考试再选科目,包括思想政治、地理、化学、生物学4门,考生任选2门。
看完本文您还想看的成人学历教育资讯:
- ◇ 03-29我看“十五五规划”【下】乘势而上2026年河南
- ◇ 03-29我看"十五五规划"【中】中原崛起正当时,学
- ◇ 03-29我看"十五五规划"【上】提升学历赋能前行,
- ◇ 03-262026年为什么要提升学历?因为时代浪潮奔涌向
- ◇ 03-26时代浪潮已至,2026年提升学历不是选择而是生
- ◇ 03-24为什么说2026年河南人要提升学历?政策红利与
- ◇ 03-242026年河南人为什么要提升学历?政策在导航,时
- ◇ 03-23就业变局下的我们【下】人生逆袭当有厚积薄发
- ◇ 03-23就业变局下的我们【中】真实案例带你领略提升
河南言行教育为您推荐的提升学历最新动态:
- ◇ 08-08(62)同等学力申硕学位德语水平考试复习大纲
- ◇ 06-17专本套读-高起本2.5年计划 初高中毕业最快
- ◇ 02-1159.河南成人专升本网教函授毕业论文题目与
- ◇ 08-14(78)同等学力申硕在职研究生学位证日语水平
- ◇ 12-08100.河南电大成人大专本科学历教育年度奖学
- ◇ 08-2628.国家开放大学(电大)专升本2025年获得学
- ◇ 07-05一年制中专毕业证报名与拿证全过程详解
- ◇ 09-07豫北医学院成人学历教育学院的前世今生详细
- ◇ 10-20Ⅳ河南高考网上报名问答精选之高考报名信息








